鐺煮山川,粟藏世界,有明月清風知此音。呵呵笑,笑釀成白酒,散盡黃金。
作者:rating狗
來源:YY評級(ID:YYRating)
01 CMBS發行、利差一覽
1.1 CMBS發行概述
CMBS(商業地產抵押貸款支持證券)的特征為以商業地產為抵押、以相關商業地產未來收入(如租金、物業費等)為償還本息來源的資產支持證券產品。其中,商業地產往往包括一個或多個商場、寫字樓、酒店、公寓等商業地產的抵押貸款組合。而抵押貸款支持證券意味著相比REITS并不出表,往往通過信托計劃+專項計劃的雙SPV結構發行。另外,銀行間市場發行的稱為CMBN,現與CMBS大致類似,一般分類為CMBS/CMBN,下文統稱為CMBS。
相比REITS的股性或經營性抵押貸款的間接融資特性,CMBS有更強債性。具體體現為相較REITS不真實出售,而相較經營性物業抵押貸款融資額較高、期限較長、資金使用限制相對較少。

以交易所CMBS為例,我國的CMBS交易結構大約有三種模式:
1)資金信托計劃+資產支持專項計劃的雙SPV模式
2)財產權信托計劃+資產支持專項計劃的雙SPV模式
3)資產支持專項計劃的單SPV模式
幾種模式,核心區別在于成本費用不同以及各地不動產登記機關規則不同。
第一種模式為即原始權益人直接通過信托貸款給項目公司,然后項目公司將物業抵押給信托公司,但需要原始權益人準備一大筆過橋資金;第二種模式則將中間的資金信托變為了財產權信托,由原始權益人與項目公司之間通過股東借款或者往來款等方式構造存量債權,原始權益人將債權委托給信托公司成立自益型信托計劃,再由原始權益人將持有的信托受益權轉讓給專項計劃,需要較少的資金占用但相應的還是需要一定的信托管理費。
第三種模式剝離的一層SPV為信托計劃,主要由于我國多地的不動產登記機關不接受原銀監會體系(如信托公司)外的機構(如證券公司或基金管理公司子公司)進行不動產登記。

典型的雙SPV交易結構如下圖金光白玉蘭CMBS所示,雙SPV交易結構也是目前我國絕大多數CMBS的交易結構:

同時,根據深交所2020年5月修訂的資產證券化業務問答,CMBS的監管發行指引沒有明顯變化,仍可以概括為商業物業產權明晰、區位較好,資產、現金流估值合理,同時借款主體要求較低,僅為“具備持續經營能力”:
1)底層物業應為借款人合法持有的成熟商業物業(寫字樓、購物中心、酒店等),建議位于一線城市或二線城市的核心地段。
2)底層物業須權證齊備,由借款人合法持有,且不得附帶抵押或者其他權利限制。
3)借款人應具備持續運營能力。
4)管理人應充分說明并披露證券化抵押率設置的合理性。
5)管理人應對商業物業的可處置性進行說明。
6)為底層物業出具房產評估報告的評估機構應具備住建部核準的房地產估價機構一級資質。建議評估機構選用收益法作為最主要的估價方法。
1.2 CMBS發行項目一覽
在已發行的357支CMBS證券(WIND口徑,含次級)中,包含216支A1級債券,也即216個資產包,其中信息可查的約199個,發行個數和金額都逐年增加。按cnabs的分類主要為混合類82個(包括多個資產,也包括購物、辦公綜合體)、辦公物業36個、零售物業44個、酒店19個以及物流倉儲9個,混合、辦公物業和零售物業類CMBS為發行主力。
同時,將包含多個資產的CMBS拆開后(共282個物業)為混合類68個、零售物業78個、辦公物業60個、酒店37個以及物流倉儲22個,辦公、零售或辦公購物綜合體的混合類仍為CMBS發行的主力。

區域來看,底層物業主要分布在北京(61)、上海(48)和深圳(22),其余物業也基本在各省會或中心城市。按城市能級而言為一線城市141/282、新一線城市90/282、二線城市40/282以及三線城市11/282(安慶、三亞、揚州、舟山;除與南昌、常州、南京打包的安慶吾悅外均為熱門旅游城市的相關資產)。

主要分布的上海、北京、深圳的商業物業基本都分布在中心城區,倉儲物流物業也基本處各地通衢,區位都較好。

1.3 CMBS發行利差一覽
整體而言,取CMBS實際發行主體相近時間發行的3年期左右公司債或中期發行票面利率 – CMBS發行票面利率所得利差,體現CMBS的抵押和增信措施對債項的增信效果(或至少一級投資者認可的增信效果),一般而言>0的程度越高表示資產的增信程度越好。
可查發過債的相關主體約140個,與CMBS A1優先級利差如上圖,與各優先級按發行金額加權CMBS利差如下圖。整體來看,主體與A1級CMBS的利差平均約為20.5bp,主體與各優先級按發行金額加權CMBS利差平均約為12.1bp,有一定增信效果,但平均而言沒那么顯著且整體方差較大。

我們以A1優先級的CMBS與主體信用利差為例,不同資產類型和不同城市的利差皆有不同。其中辦公物業、混合類、酒店、零售物業、物流倉儲的平均利差約為36、14、45、7、22 bp;而我們只看重點城市北京、上海、深圳的話(多地為多地多個資產,平均12 bp)平均利差約為22、40、40bp。綜合而言,從利差角度,市場對核心城市(北上深)的辦公物業、酒店、物流倉儲資產認可程度較好,高于總體平均利差,而混合類和零售物業類資產雖然占比很高但方差也較大。


同時,以YY評級計,A1級CMBS對弱主體有較好的增信(較大的利差),但對強主體利差不明顯(也可以理解利率有下限約束)。

總的來說,我們從CMBS和主體信用利差的角度分析,可以看出市場對CMBS底層資產的一些態度和偏好:
1)區域上偏好核心一線城市;
2)物業類型上偏好酒店和辦公物業,對零售物業態度方差較大;
3)整體而言從利差角度認可“商業地產抵押”的增信效果,尤其是對弱主體增信效果明顯。
02 CMBS評級方法總結
2.1 標普CMBS評級方法簡介
美國三大評級機構對CMBS的評級思路大致相同,都強調基于基礎資產質量的分析和市場環境得到估計的凈現金流和資本化率,進而估計DSC和LTV,再結合具體的交易和市場環境、操作風險等進行調整以得到相應的信用評級。因此,我們在此主要介紹標普的CMBS評級方法。
標普的全球CMBS評級較為全面,核心是推導出長期可持續現金流(標普NCF)的潛力和價值。
具體操作而言,標普CMBS評級分為三個主要部分:資產現金流量分析、資本化率估計及其在估計資產價值中的用途、以及與資產分析相關的分析指標和其他考慮因素。大致的流程如圖12所示,標普會先通過收入和成本的驅動因素分析+對特殊或與市場情況有一定距離的情況進行調整以得到預期現金流,再通過資產質量與市場評估得到資本化率的估計,進而得到1)標普價值=標普NCF/標普資本化率;2)標普DSC=標普NCF/本息支付;3)標普LTV=貸款余額/標普價值。以上三個指標再在交易層面結合壓力測試和資產多樣性指標,以確定每個不同法律、環境背景下的區域的不同CMBS交易的信用風險和最終增信級別。

現金流分析是標普CMBS交易評級的起點。通常而言,標普將全球CMBS交易分為五種主要類型:零售、辦公、工業、公寓和酒店,并劃分了幾種資產類型通用的以及不同的對現金流的影響因素,如表2所示。

資本化率的選擇對估計資產價值影響較大,每0.25%資本化率的變動約能對資產價值產生2.5%-3.5%的影響。一般而言,由于不同物業類型資本化率的不同,標普會基于多個數據源的市場數據推導出五種主要資產類型的標普上限利率,并根據資產的位置、租戶構成、租金水平等情況加以調整,以估計資本化率。
在得到現金流和資本化率估計后,標普會根據利率風險、管理風險、市場環境等因素調整,以確定資產池的增信水平。
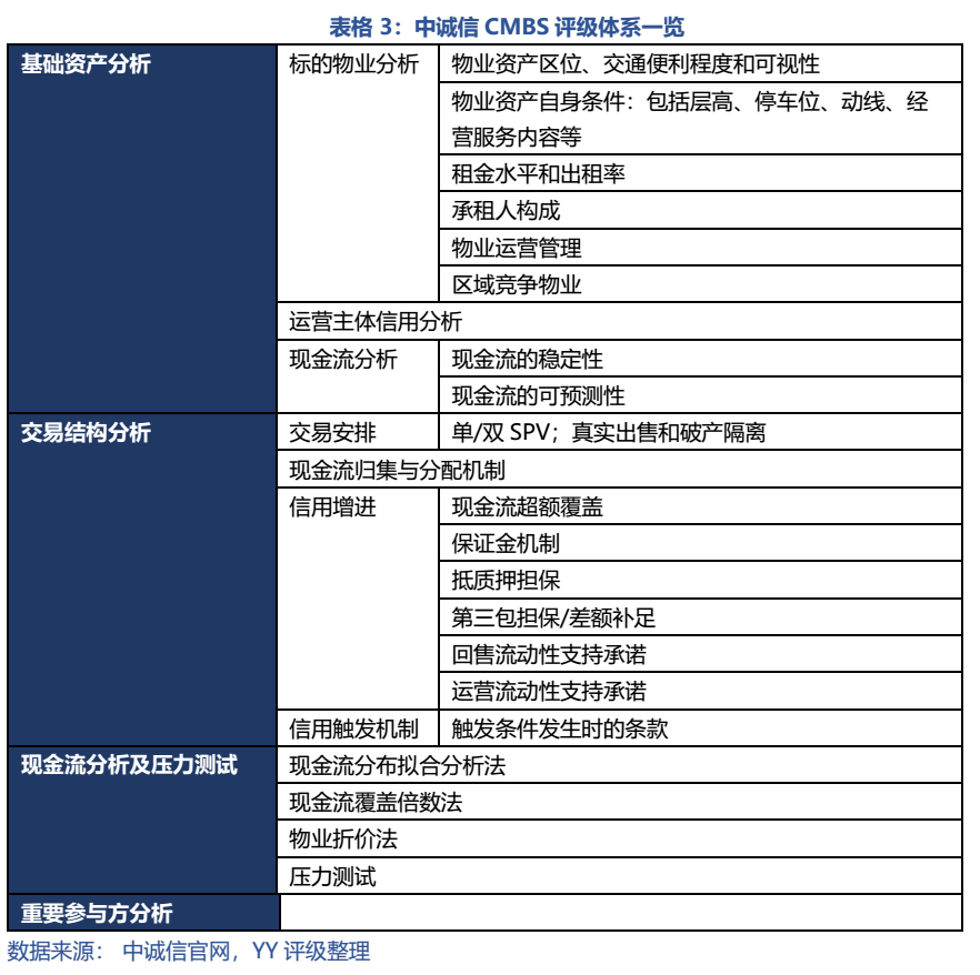
2.2 內資評級機構評級方法簡介
相較于美國幾大評級機構,國內評級最重要的兩個部分現金流估計和資產價值估計一般都外包,評級機構一般只在評級報告中對現金流估計給予偏樂觀/悲觀的評價并進行壓力測試,因此我們只簡單以中誠信為例介紹其評級體系。
中誠信的商業物業抵押貸款結構化產品評級體系如表3所示,大致分為基礎資產分析、交易結構分析、現金流分析及壓力測試以及重要參與方分析上。

可以理解的是由于國內真實出售和破產隔離方面尚沒那么明晰,因此更為重視信用增進手段。而值得一提的是,由于國內評級報告的現金流估計和資產估值一般以外包給會計師事務所和戴德梁行為主,因此基礎資產分析和現金流、資產的信用水平的映射程度較差;同時現金流壓力測試也基本不基于情景分析,可解釋性很差。同時由于我國的房地產業甚至整體經濟都尚未走過一個完整的周期,因此基于歷史數據的壓力測試大概率會低估黑天鵝或灰犀牛事件的潛在風險。
2.3 CMBS評級方法框架(YY)
綜合來看,標普的評級體系很全面,但較為依賴全面多樣的市場數據和穿越周期的、廣泛的數據積累;國內的評級體系重視增信水平,部分原因是現金流和資產價值估計一般由會計師事務所或戴德梁行分別承擔,因此基礎資產分析和DSC、LTV的相關性、解釋性很差。
但之于標普的評級體系,我國的市場數據(包括項目運營數據)披露尚較為缺乏,同時房地產沒有甚至整體經濟都沒有經歷過完整的周期,因此區區3-5年的歷史數據對未來18-24年的長期預測的可靠性應存一定的懷疑;而之于后者,可能在我國短期內的適用性尚可,因為我國CMBS發行較晚,多為優質項目或項目前期依賴主體信用,但隨著時間的演進,“預測”的不可靠幾乎必然會反復上演。畢竟,尤其在信用領域,只有投資者向市場學習的道理,而投資者“教育”市場的還是鮮矣。
基于現狀,我們做一些修正。以下是幾個基本判斷和假設:
1)信用評級的目的挖掘資產及其可能的現金流,并結合穩定性、可償性和潛在資金來源債務覆蓋分析排序;
2)中國地產沒有經歷過完整的周期,而中國整體不斷在結構性變化,因此情景分析也即現金流預測的驅動因素分析即跟蹤應更為重要且合理,基于歷史數據的現金流預測長期來看可靠性有限;
3)中國的城市發展受政府主導且較為穩定。
因此,以零售物業為例,我們初步總結的CMBS信用評級方法可以概況為:
1)短久期品種高度看主體信用,中長期看項目運營能力,長期限項目看項目規劃和戰略;
2)現金流、估值預測重點不在預測而在基礎資產質量驅動因素的分析和跟蹤上,也即預測的數值不重要,形成預測的假設、場景和敏感性分析、極端情景測試更重要,即關注信用驅動因素。
首先,現行的CMBS現金流預測偏重壓力測試輕可解釋性。一般是租期內按租期估算,租期外按2-5%的、逐年遞減的租金增速+95%的出租率進行估計,同時評級報告的基礎資產分析與現金流的相關性有限。
因而,我們除了增速假設和空置率假設外,更關注影響這2割假設的:現金流、資產驅動因素的分析和跟蹤。
為此,我們需要對較多的指標進行一定的壓縮,挑選一些可解釋性、可跟蹤性較強的指標。我們初步篩選的主要指標如下(我們將繼續跟蹤、細化固收+相關的指標和評級體系):

概括而言,表4的指標設計成維度定性跟蹤指標,即主體財務以反映增信風險、主體經營(品牌)以反映設計和管理風險、各級城市規劃也反映位置+競爭+人口趨勢問題以及用行業分布、期限結構來跟蹤租戶組合風險,同時關注一些可能的非經常性支出問題,如稅制改革(房地產稅)和更新改造需求(五角場萬達為10年左右后改造)。
短期來看,我們認為租戶的期限結構較短可能帶來的續簽風險以及主體可能的財務風險是CMBS現金流的主要影響因素,一則目前違約的兩單CMBS工大高新紅博和北大方正科技園都是主體信用危機對資產現金流的占用導致了CMBS的違約,二則租戶的期限結構暫時難以看出,因為2020年COVID-19對很多CMBS需要差額支付補全的影響可能難以剝離。
中期來看,我們認為品牌的經營、租戶的行業集中度是影響該期間現金流的主要影響因素。而主體財務雖然一直存在風險但在基礎資產運營一段時間后更多是增信帶來的估值風險,對基礎資產現金流影響較小,因而中長久期品種,需要關注項目自身造血能力、資金監管賬戶歸集和財務隔離情況。
長期來看,我們認為所有的因素都有巨大的不確定性,畢竟在結構性變化時刻發生的世界,以十年、二十年期進行預測是一件碰運氣的事。但是,我們認為由于我國的城市發展和規劃受政府主導,可預測性較強,屬于一個較好的分析指標(標普的做法是將每個區域的城市、每個城市的區域分為若干等級,一一映射)。
譬如上海四川北路商業街,雖然地理位置很好(四川北路地鐵站),但從上海第三商業街(“買賣請到四川路”)到2020年4月30日最后一家百貨關門,我們推測主要就是中期趨勢:缺乏招商能力較強的大型商場、整體以中低端百貨零售為主和長期:主要消費群體的居民受拆遷影響大量外遷疊加的影響。
但需要指出的是,我們對指標的選取和分析有一定不完善之處。首先,我們對不同階段影響因素的分析主要來自于有限樣本的歸因,有一定的樣本選擇偏差,但畢竟沒有哪個國家有中國這樣規模的幅員和生活習慣(包括購物中心之類),因此我們也只有保持各項目的覆蓋和跟蹤。其次,我們在此處沒有給出合意的定性分析應對應的租金增速或空置率假設,也是經營數據的歷史數據較少所致,同樣只有保持各項目實際租金增速與空置率的跟蹤而已。其三,我們選擇的指標相較于利差可能還是區分度不足,我們將保持跟蹤并繼續細化跟蹤評價體系。
其次,資產的估值雖然存在一定的風險,但中短期內作用有限,同時在工大紅博的違約執行結果落實前,本金清償可能更多還是依賴主體信用而非資產變現,因此我們不展開討論。首先由于我國的CMBS發行整體較晚且期限較長、清償較少,目前償還本金主要依賴主體信用;其次由于我國的破產隔離尚不完善,工大紅博2018年的違約目前尚在執行階段,后續涉及資產變現的可能要很大程度上參照該案的執行結果,不確定性較大。但目前現行的估值一般而言以收益法、比較法的均值為資產估值,考慮到大的項目交易對手很匱乏,清償的流動性折價情況下,目前的估值可能整體偏高。
03 案例分析
作為我們評級方法的一種應用,我們挑選了上海區域內的三個項目(華潤(發行時YY評級為4)萬象城,強主體強項目;光大嘉寶(發行時YY評級5)資產包,強主體弱項目;金光(發行時YY評級為7)白玉蘭,弱主體強項目)進行比較分析,并對工大紅博進行簡要的違約分析。
除光大嘉寶外,華潤萬象城、金光白云蘭均為中央活動區(外環內)單一地點的辦公、零售混合類物業,而光大嘉寶的資產池包含了6個零售物業、3個辦公物業和2個工業物業,且位置分散,基本都處于外環外。


如表5所示,首先,短期來看,三家運營主體近期均未發生明顯的負面輿情,同時雖然萬象城面臨較大的續約風險,但其中最大租戶申通為第二差額支付承諾人,而光大嘉寶的物業分散程度很高,因此三者短期風險都尚可。
中期來看,品牌上除華潤有萬象城品牌外其余皆無品牌優勢(但白玉蘭可能要面臨有品牌優勢的來福士的競爭),但萬象城在上海僅此一家門店,品牌優勢很有限;同時,由于辦公物業的景氣度相對波動較小,因此我們重點分析購物中心的租戶結構。較為明顯的是,辦公建面:零售建面白玉蘭為3,且以餐飲為主;而萬象城為0.2,辦公對購物中心支持有限。
長期來看,從城市規劃的層面,我們選擇了都是上海的物業以控制變量,根據上海市及各區發布的2017-2035城市遠景規劃,三個資產中金光白玉蘭和萬象城同屬中央活動區,但萬象城定位僅為閔行區的社區組團中心(城市副中心為虹橋、莘莊),可能還要收到閔行區人口控制目標的限制,而白玉蘭所處北外灘屬虹口區核心發展區域,政策上優先享受相關配套傾斜,區位最好。
總的來說,基于我們的CMBS評級方法,我們認為短期內三個項目運行狀況尚可,但中期來說白玉蘭可能要面臨有品牌優勢的凱德寫字樓和來福士廣場的競爭(購物中心2021年中旬剛開業,地鐵出站口都在來福士處,但可能發行時利率沒有體現這點)帶來的租戶續約壓力,但辦公物業對購物中心餐飲消費有一定支撐,長期來看白玉蘭區位最好。
因此,從基礎資產增信的角度,我們認為金光白玉蘭中短期增信可能尚可,但隨著北外灘的開發和各種公共基礎設施的建設將越來越好;而華潤萬象城的中短期增信尚可,但長期看來需要考慮其區域定位僅為閔行次優(低于2城市副中心)的風險;光大嘉寶的資產非常分散,但相應的資產規模很小且分散,資產清償、主體償還壓力尚可,因此增信水平應一般。但若以白玉蘭的租金增速估計為錨,則萬象城和光大嘉寶的租金增速預期可能偏樂觀。

如表6所示,金光白玉蘭這一優質資產對金光紙業這一偏弱主體的增信水平相當明顯,而上海萬象城則在上海申通和華潤置地雙差額支付保證下仍然認可度(相較優質主體而言)一般,光大嘉寶的資產增信則接近幾乎可以忽略不計。大致可以符合我們的信用評級對其增信水平的分析。
理論來說,我們認為現金流和估值應在同一標準下,以使得評級具有更好的可比性,為此,我們每一期取四者預期的最低增速(2-3%)并假設出租率在90%來估計其現金流。
如圖14可見,在租金和出租率都偏悲觀(樂觀不消說除最后一期外都是足額的)的情況下,白玉蘭對A1級本息覆蓋倍數也一直保持在1以上,2027年開始對優先A2級利息覆蓋不足,但也在0.95以上,但無法保障A2級本金償還;萬象城只有一層優先級,悲觀預期下2024年開始優先級本息覆蓋倍數小于1,但也一直處于0.9以上;光大嘉寶對優先A級保障程度較好,但對優先B級幾乎肯定無法覆蓋本息,必然依賴主體信用;工大高新在考慮不考慮保證金的情況下覆蓋倍數都較好,考慮保證金的情況下覆蓋倍數更是達到了2左右。

但是,我們要指出的是,盡管現金流估計的假設繁復較多,但除了首期外,其余預測凈現金流基本就按照某個給定的連續指數函數增長,而如我們之前的評級方法所述,我們認為不同時期CMBS現金流的評級的主要驅動因素可能是不同的。譬如工大紅博,其紅博在哈爾濱現在也運行良好,大眾點評人氣與當地萬達廣場相當,屬哈爾濱前3的購物中心,其違約基本完全由于主體信用欠佳+我國破產隔離法律尚沒那么健全。
04 總結
固收傳統產品息差壓縮,疊加違約高發,既無收益率優勢,也無資產抓手。固收的星辰大海,似乎已然是紅海。
向資產要收益,什么樣的資產,能夠有足夠的體量、收益可供挖掘?目前商業地產大多不符合REITS發行架構,因而其表兄弟CMBS作為一類先行者,似乎是存量市場非常重要的一環。但是這類資產的評級、分析,是無法直接照搬主體信用的,而是主體信用+項目自身信用的雙重思維疊加。本文是歸納總結為主,并對目前的評級體系里存在的疏漏,結合假設合理性、信用驅動因素的長中短期的不同因素定性分析,僅僅是開篇。后續仍需要單獨項目來做一些維度的分析。
注:文章為作者獨立觀點,不代表資產界立場。
題圖來自 Pexels,基于 CC0 協議
本文由“YY評級”投稿資產界,并經資產界編輯發布。版權歸原作者所有,未經授權,請勿轉載,謝謝!

YY評級 











