鐺煮山川,粟藏世界,有明月清風知此音。呵呵笑,笑釀成白酒,散盡黃金。
作者:王彬
來源:負險不彬(ID:fuxianbubin)
一、場內交易
(一)相關規定
《股票質押式回購交易及登記結算業務辦法》(2018年修訂)
(二)流程
1、資金借貸關系

2、證券質押關系

3、股票質押式回購的業務模式

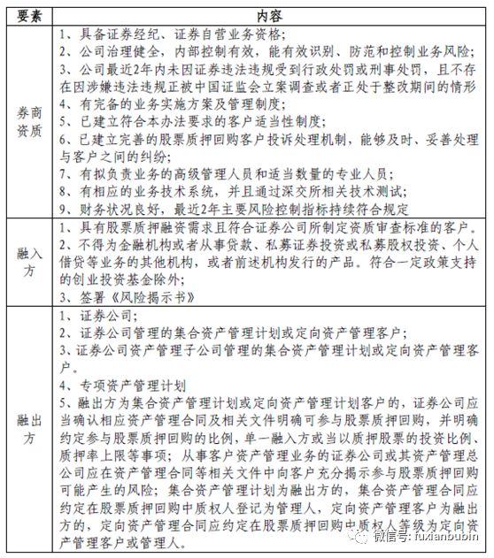
4、各方資質

5、協議約定

6、申請類型及要素

初始交易申報環節,交易金額確定:
融出方初始交易應付金額=初始交易成交金額;
融入方初始交易應收金額=初始交易成交金額-相關費用;
融入方應質押證券數量=標的證券成交數量。
購回交易申報環節,交易金額確定:
融出方應收金額=融入方應付金額=購回交易成交金額
融入方解除質押證券數量=標的證券成交數量
7、質押登記

二、場外交易模式
場外交易是指融入方將所持有的股票質押,向銀行、信托等融入資金,未來返還資金、解除質押的交易。場外交易的操作主體不限于證券公司,還包括銀行、信托、保險公司、基金子公司等。場外交易不通過交易所系統,而是直接到中國證券登記結算有限公司辦理登記。場外交易不能在場內交收和處置股票,相較于場內交易更為靈活、不需要遵循標準化流程。
(一)適用法律
《中華人民共和國合同法》
(二)流程

注:文章為作者獨立觀點,不代表資產界立場。
題圖來自 Pexels,基于 CC0 協議
本文由“負險不彬”投稿資產界,并經資產界編輯發布。版權歸原作者所有,未經授權,請勿轉載,謝謝!

負險不彬 











