鐺煮山川,粟藏世界,有明月清風知此音。呵呵笑,笑釀成白酒,散盡黃金。
作者:毛小柒
【正文】
公司治理不完善是銀行保險業市場亂象的主要表現形式,是引發金融風險的重要源頭之一。近年來,銀保監會大力整治公司治理亂象,形成了常態化監管機制,已形成了震懾懲戒效應,取得了不錯成效。
一、銀保監會已累計披露124家重大違法違規股東名單,并將持續披露
(一)2022年5月31日,銀保監會官網披露43家重大違法違規股東名單(包括28家企業股東和15位自然人股東),共涉及25家金融機構。
(二)如果從2020年7月首次披露算起,這已經是銀保監會第五次披露重大違法違規股東名單,累計已披露了124家重大違法違規股東名單,累計涉及50家金融機構,具體包括7家城商行、26家農村金融機構、6家金融租賃、4家信托、4家保險、2家汽車金融以及1家財務公司。其中,
涉及的4家保險公司分別為昆侖健康保險、安邦保險、華海財險以及亞太財險,6家金租公司分別為中國金租、西藏金租、四川天府金租、天津國泰金租、華運金租以及錦銀金租,4家信托公司分別為四川信托、華信信托、國民信托與民生信托,2家汽車金融公司分別為東正汽車金融與華泰汽車金融,1家財務公司則主要指寶塔石化集團財務公司,7家城商行分別為寧波東海銀行、包商銀行、丹東銀行、濰坊銀行、泰安銀行、遼陽銀行以及甘肅銀行。

(三)從目前披露的四批重大違法違規股東來看,對應違法違規行為還是比較集中。主要包括以下14個方面:
1、違規開展關聯交易或謀取不當利益。
2、關聯持股超過監管比例限制以及單一股東持股超過監管比例限制。
3、入股資金來源不符合監管規定。
4、股東或實控人存在涉黑涉惡等違法犯罪行為。
5、編制或提供虛假材料。
6、股東及其關聯方違規挪用、占用資金。
7、拒不按照監管意見進行整改,不配合監管部門開展風險處置。
8、違規將所持股權進行質押融資。
9、以不正當手段獲得行政許可。
10、隱瞞關聯關系。
11、存在嚴重逃廢債行為。
12、違規轉讓股權和違規代持股權。
13、利用平臺虛構業務進行融資等。
14、違規安排未經任職資格核準的人員實際履行董事、高管職責。
二、124家重大違法違規股東主要情況剖析
從導向上看,考慮到監管對其觀感不好、自身歷史問題較多、潛在風險隱患較大以及社會影響惡劣,重大違法違規股東及其關聯方應被作為納入黑名單。畢竟,這里的“重大”二字以及“違法違規”等前綴已經很能說明問題。
(一)第一批(20200704):38家重大違法違規股東涉及8家金融機構
1、第一批公布的38家重大違法違規股東主要涉及8家金融機構,其中,10家涉及成都農商行、10家涉及包商銀行、7家涉及昆侖健康保險、4家涉及安邦保險、4家涉及寧波東海銀行、2家涉及海口農商行、1家涉及中國金融租賃、1家涉及丹東銀行。目前,包商銀行已變成蒙商銀行、安邦保險變成大家保險、成都農商行也已引進當地國資系股東。
2、2017年12月14日,原保監會發布撤銷行政許可決定書(保監許可(2017)1418號),撤銷了昆侖健康保險7家股東的相關權利,明確指出,
(1)深圳市宏昌宇企業管理咨詢、深圳市正遠大科技、深圳市泰騰材料貿易、深圳市正萊達實業等4家股東在變更股東申請中,提供虛假財務報告,作出資金來源為自有資金的不實陳述,存在編制提供虛假材料行為。
(2)福信集團、西藏恒實投資、福建清科投資等3家股東在增資申請中,作出資金來源為自有資金、無關聯關系的不實陳述,存在編制提供虛假材料行為。
3、2018年12月,遼寧省高院在披露丹東市元寶區法院公開審議的首例涉黑案件時透露,持有丹東銀行股份的遼寧寶華實業董事長宋琦為涉黑犯罪嫌疑人。

(二)第二批(20201211):9家重大違法違規股東涉及6家金融機構
1、第二批公布的9家重大違法違規股東共涉及6家金融機構。其中,3家涉及濰坊銀行、2家涉及泰安銀行,另有4家股東分別涉及延邊農商行、長沙農商行、東正汽車金融以及鄂爾多斯市準格爾煤田農村信用合作聯社。
2、這9家股東中有5家為“明天系”背景,分別為濟南三望塑料和泰安市泰山祥盛技術開發(均持有泰安銀行股權)以及持有濰坊銀行股權的西藏世紀鼎天投資管理、東營卓智軟件和山東愛斯特國際貿易。
3、玄盛資本控股則是通過騙取延邊農商行3億元貸款并用其中1.275億元入股延邊農商行,其入股資金中僅0.375億元為其自有資金。
4、入股長沙農商行朱紅建為長沙“黑老大”,存在涉黑行為。
5、2020年10月19日,上海銀保監局發布行政決定書(滬銀保監通〔2020〕41號),對正通汽車服務控股、上海東正汽車金融進行立案調查、審理,責令東正汽車金融暫停經銷商汽車貸款業務,并要求東正汽車金融應清退控股股東正通控股持有的股權。主要情況如下:
(1)正通控股通過不正當手段,獲批發起設立上海東正汽車金融。自2015年3月東正汽車金融開業至今,正通控股為其控股股東。正通控股及其關聯人與東正汽車金融違規開展關聯交易,嚴重危及東正汽車金融的穩健運行。
(2)2019年4月、8月和2020年8月,東正汽車金融開展部分經銷商貸款業務時,貸前用途調查、資金支付管理控制和貸后管理嚴重違反審慎經營規則,嚴重危及東正汽車金融的穩健運行。
不過目前東正汽車金融控股股東的股權清退事宜仍在進行中,尚未有進展。
(三)第三批(20210514):19家重大違法違規股東共涉及5家金融機構
第三批公布的19家重大違法違規股東共涉及5家金融機構。其中,10家涉及華信信托、4家涉及四川信托、2家涉及華海財產保險、2家涉及遼寧建平農商行以及1家(自然人)涉及青海平安大通村鎮銀行。
1、2020的6月,四川信托旗下TOT產品出現大面積違約事件,同年12月四川信托被監管部門采取措施,對宏達集團、宏達股份、濠吉食品、四川匯源集團給予強制性權利限制。
2、華信信托因其股權關系復雜、股權變動頻繁而被稱為最神秘的信托公司。2021年1月6日,華信信托董事長董永成因持械重傷總經理,被公安機關依法采取刑事強制措施,隨后被依法批捕。2021年2月11日,大連銀保監局發布公告稱“華信信托因公司治理機制失效,違法違規經營,信用風險和流動性風險突出,目前正在監管部門和地方政府指導下開展風險處置工作”。
3、2020年6月4日,朝陽銀保監局對遼寧建平農商行開出11張罰單(朝銀保監罰決字(2020)1號,罰款200萬元),涉及違規事由包括主要股東以非自有資金入股;重大關聯交易未按照監管要求進行審批;未經任職資格核準實際履行高管人員職責;違規為關聯方融資行為提供擔保;貸款“三查”不盡職,向不符合條件的借款人發放貸款;未對集團客戶統一授信;貸款“三查”不盡職,以貸收息;調整貸款分類掩蓋不良貸款;非現場監管統計數據與實際不符等等。
4、和華信信托一樣,華海財產保險也因股權關系較為復雜而備受關注和質疑。2018年2月11日,原保監會發布撤銷行政許可決定書(保監許可〔2018〕184號),指出華海財產保險股東青島神州萬向文化傳播、青島樂保互聯科技在2016年增資申請中隱瞞關聯關系、提供虛假材料,決定撤銷2016年6月28日作出的《關于華海財產保險股份有限公司變更注冊資本和修改章程的批復》(保監許可〔2016〕621號),及2016年9月2日作出的《關于華海財產保險股份有限公司變更注冊資本和修改章程的批復》(保監許可〔2016〕862號)。
2020年12月3日,銀保監會發布行政處罰決定書(銀保監罰決字〔2020〕65號),主要指出神州萬向和樂保互聯存在如下問題:
(1)原保監會2017年查實神州萬向和樂保互聯的納稅證明系偽造;樂保互聯出具的關聯關系聲明反映其與華海財險其他股東、投資人無關聯關系,但其股東王麗和神州萬向大股東邵強為夫妻關系,故樂保互聯與神州萬向有關聯關系,其出具的關聯關系聲明與實際不符。
(2)2016年7月8日華海財險實際未召開臨時股東大會,但樂保互聯增資材料中的《臨時股東大會關于增加注冊資本金的決議》和《2016年臨時股東大會關于修訂<公司章程>的決議》卻都記錄該日期召開臨時股東大會。
5、2019年7月15日,乜建軍因涉嫌非法拘禁、非法經營、敲詐勒索罪被格爾木市公安局依法捕獲,即該股東存在涉黑涉惡等違法犯罪行為。
(四)第四批(20211210):15家重大違法違規股東涉及6家金融機構
1、第四批公布的15家重大違法違規股東主要涉及6家金融機構。其中,4家(忠旺系)涉及遼陽農商行、2家涉及遼陽銀行、1家涉及甘肅銀行與寶塔石化集團財務公司、3家涉及西藏金融租賃、2家涉及貴州晴隆農商行、3家涉及磴口蒙銀村鎮銀行。目前遼陽銀行已被遼沈銀行合并。
2、西藏金融租賃的三家股東中,鼎暉恒業集團的股東為河北融投控股集團,二者又與東旭集團存在股權關系。
3、寶塔石化集團曾為甘肅銀行第一大股東,并100%持股寶塔石化集團財務。2013年以來寶塔集團自身經營趨于惡化。

(五)第五批(20220531):43家重大違法違規股東涉及25家金融機構
1、2022年5月31日,銀保監會披露43家重大違法違規股東,合計涉及25家金融機構。其中,這25家金融機構具體包括17家農村金融機構(6家農商行、9家村鎮銀行、包頭市南郊農信聯社和新疆石河子農合行),4家金融租賃(四川天府金租、天津國泰金租、華運金租、錦銀金租),2家信托(民生信托與國民信托),1家財險(亞太財險)以及1家汽車金融公司(華泰汽車金融)。
2、涉及農村金融機構的區域分布較為集中,主要有遼寧、內蒙古、河南、貴州等地。其中,6家農商行具體包括遼寧恒仁農商行、遼寧興城農商行、遼寧寬甸農商行、河南嵩縣農商行、河南太康農商行以及貴州遵義紅花崗農商行,17家村鎮銀行具體包括蒙古地區5家(蒙銀旗下3家)、遼寧地區4家、河南2家、海南2家、貴州2家、新疆2家。
3、43家違法違規股東中有兩家為泛海系與富德系。其中,武漢中央商務區(“泛海系”重要子公司)為亞太財產保險和民生信托的控股股東(分別持股51%和76.76%),上海豐益股權投資基金(富德控股(集團)旗下孫公司)為國民信托第一大股東(持股31.72727%)。
4、43家違法違規股東中有5家涉及金融租賃公司,分別為華泰汽車集團(持有華泰汽車金融100%股權)、華信超越控股(持有天津國泰金租29%股權)、華訊方舟科技(持有華運金租33.96226%股權)、中農華鑫實業發展集團(持有錦銀金租8.16327%股權)、四川品信汽車集團(持有四川天府金租15%股權)。
5、此次銀保監會披露的多名自然人股東中,有多人為重大涉黑案首犯,如楊進生為貴州遵義楊進生等29人重大涉黑案的組織者、領導者,黃鴻發則為海南昌江特大黑社會性質組織案首犯。

三、當前銀行保險機構公司治理監管評估總體情況
2019年11月25日,銀保監會發布《銀行保險機構公司治理監管評估辦法(試行)》(銀保監發(2019)43號),提出公司治理監管評估每年開展一次,初步構建起覆蓋銀行保險機構的公司治理監管綜合評估體系,并明確評估結果會在市場準入、現場檢查立項、監管評級等環節的運用方面被納入考量。2021年11月12日,銀保監會發布《2021年銀行保險機構公司治理監管評估結果總體情況》,特別指出存在如下幾個方面的問題:
(一)黨的領導虛化弱化。即黨委前置研究重大經營管理事項落實不到位,如個別重大經營管理事項未經黨委會研究討論直接提交董事會或高管層決策。
(二)股東行為不合規不審慎。主要體現在股東入股資金不實、違規股權代持、主要股東違反“兩參一控”規定、主要股東違規干預經營管理、中小股東未能有效參與治理等以及股東資質未能持續符合監管要求、股東股權質押比例過高、銀行變相接受本行股權質押并提供授信、股東持股比例超過監管限制。
(三)關聯交易管理存在缺陷。主要體現在識別管理不到位、關聯方識別不全面、關聯交易認定不合規、相關人員未能按照規定報告關聯情況、一些機構關聯方授信與資金運用關聯交易超過監管規定的比例、審查監督不到位、關聯交易控制委員會未設置或不能有效履行審查和風險控制的職責或內部審計監督缺失。
(四)董事會運作有效性不足。主要體現在董事缺位或任職超期、董事履職保障不到位;獨立董事人數及履職時間不符合監管要求、董事較少發表意見、董事會及下設專門委員會架構不完善;發展戰略不科學不審慎,如發展戰略較為激進、擴張沖動較強、發展審慎性不足。
(五)監事會和高管層治理方面存在的問題主要體現在:
1、監事會和管理層運作不規范,如監事會構成不符合監管要求、監事會監督作用發揮不足、高管配備不足或長期缺位、高管違規兼任。
2、激勵約束機制不健全,如內部問責機制存在缺失、薪酬制度體系不完善、績效考核指標設置不合規、對績效考核制度及執行情況的監督評估不足。
(六)風險內控方面存在的問題主要有:
1、部分機構風險管理體系不健全,風險管理能力不足,如風險管理機制不健全、與控股股東間的風險隔離未落實、并表管理能力不足。
2、部分機構合規內控不完善,如合規意識不牢、案件風險突出。
3、部分機構內部審計不健全,如內審機制不完善、內審部門缺乏獨立性。
(七)市場約束方面存在的問題主要有:
1、信息披露內容不全面、不準確,不同程度存在未逐筆披露重大關聯交易類型及金額、未披露外聘中介機構情況、未披露重要員工薪酬信息、未披露風險信息、對股東股權質押凍結情況披露不準確或不充分等情況。
2、負面輿情造成不良市場影響,受到社會高度關注。
(八)其他利益相關者治理方面存在的問題主要有部分機構利益相關者參與程度有限、社會責任意識仍需提升以及消費者權益保護不到位等。
四、銀行保險機構公司治理的整體政策框架
(一)公司治理不完善、股權不規范很容易導致金融體系亂象叢生、干擾金融機構正常運行,為此近年來監管部門在金融機構公司治理與股權行為整頓方面持續加大力度,并發布了一系列政策文件進行規范。具體看,
1、2020年8月,銀保監會印發《健全銀行業保險業公司治理三年行動方案(2020-2022年)》,系統提出了三年內公司治理監管和改革的藍圖。
2、2021年6月,銀保監會發布《銀行保險機構公司治理準則》(銀保監發〔2021〕14號),吸收整合了現有銀行業監管規制與保險業監管規制的核心內容,進一步健全完善了銀行保險機構的公司治理監管規則。
3、2021年10月,銀保監會發布《銀行保險機構大股東行為監管辦法(試行)》(銀保監發(2021)43號),相當于給大股東的行為帶上了枷鎖。
4、2022年1月,銀保監會發布《銀行保險機構關聯交易管理辦法》(銀保監會2022年第1號令),以防范利益輸送風險。
(二)那么對公司治理而言,政策導向究竟是什么呢?《銀行保險機構公司治理準則》對此有清晰界定,即良好公司治理包括但不限于有清晰的股權結構、健全的組織架構、明確的職責邊界、科學的發展戰略、高標準的職業道德準則、有效的風險管理與內部控制、健全的信息披露機制、合理的激勵約束機制、良好的利益相關者保護機制以及較強的社會責任意識。其中,《銀行保險機構公司治理準則》明確監管機構可以派員列席銀行保險機構股東大會、董事會、監事會等會議(至少提前三個工作日通知監管機構),同時應當將股東大會、董事會和監事會的會議記錄和決議等文件及時報送監管機構。

五、強化對銀行保險機構大股東的約束:給大股東行為帶上枷鎖
針對少數銀行保險機構大股東濫用股東權利,不當干預公司經營,違規謀取控制權,利用關聯交易進行利益輸送和資產轉移等問題,2021年10月,銀保監會發布《銀行保險機構大股東行為監管辦法(試行)》(銀保監發(2021)43號),相當于給大股東的行為帶上了枷鎖。
(一)何為大股東?
實踐中,由于中小機構股權普遍較為分散,控股股東很少,為避免出現監管不足的問題,《銀行保險機構大股東行為監管辦法(試行)》將控股股東和部分需要重點監管的關鍵少數主要股東一并界定為“大股東”,即主要從持股比例、對金融機構的影響等角度對大股東進行認定。其中,持股比例標準根據各類銀行保險機構的股權結構集中度分為15%、10%兩檔,同時將實際持股最多的股東也認定為大股東。具體看,銀行保險機構的大股東是指:
1、持有全國性銀行、外資法人銀行、民營銀行、保險機構、金融AMC、金融租賃公司、消費金融公司和汽車金融公司等機構15%以上股權的;
2、持有城商行與農商行等機構10%以上股權的;
3、實際持有銀行保險機構股權最多,且持股比例不低于5%的(含持股數量相同的股東);
4、提名董事兩名以上的;
5、銀行保險機構董事會認為對銀行保險機構經營管理有控制性影響的;
6、銀保監會或其派出機構認定的其他情形。
需要說明的是,股東及其關聯方、一致行動人的持股比例合并計算。
(二)對大股東有什么要求?
《銀行保險機構大股東行為監管辦法(試行)》主要從持股行為、治理行為、交易行為、責任義務等四個方面來規范大股東行為。具體看,
1、不得以委托資金、債務資金等非自有資金入股。
2、應當逐層說明其股權結構直至實控人、最終受益人,以及與其他股東的關聯關系或者一致行動關系,嚴禁隱藏實際控制人、隱瞞關聯關系、股權代持、私下協議等違法違規行為。
3、大股東與銀行保險機構之間不得直接或間接交叉持股。
4、質押銀行保險機構股權數量超過其所持股權數量的50%時,大股東及其所提名董事不得行使在股東(大)會和董事會上的表決權。對信托公司、特定類型金融機構另有規定的,從其規定。
5、不得以所持銀行保險機構股權為股東自身及其關聯方以外的債務提供擔保,不得利用股權質押形式,代持銀行保險機構股權、違規關聯持股以及變相轉讓股權。
6、應當及時、準確、完整地向銀行保險機構告知其所持股權的質押和解質押信息,并由銀行保險機構在公司年報中予以披露。
7、為避免大股東通過私下協議規避監管,謀取銀行保險機構控制權,《辦法》明確大股東不得委托股東自身及其關聯方、一致行動人、所提名董事和監事以外的人員或接受非關聯方、一致行動人的委托參加股東大會。
8、大股東及其所在企業集團的工作人員,原則上不得兼任銀行保險機構的高級管理人員。獨資銀行保險機構、監管部門認定處于風險處置和恢復期的銀行保險機構以及大股東為中管金融企業的除外。
9、大股東非公開發行債券的,銀行保險機構不得為其提供擔保,不得直接或通過金融產品購買。
10、大股東應當加強其所持股的銀行保險機構同其他小貸公司、擔保公司等非持牌金融機構之間的風險隔離,不得利用銀行保險機構名義進行不當宣傳,嚴禁混淆持牌與非持牌金融機構之間的產品和服務,或放大非持牌金融機構信用,謀取不當利益。
(三)其它規定
《銀行保險機構大股東行為監管辦法(試行)》明確董事會承擔股權管理的最終責任,即董事長是處理股權事務的第一責任人。同時,《銀行保險機構大股東行為監管辦法(試行)》強調銀行保險機構應當建立有效的風險隔離機制,,加強股權管理和關聯交易管理,重點關注大股東行為,并建立大股東權利義務清單、信息跟蹤核實、定期評估通報等機制。
六、加強銀行保險機構關聯交易監管,防范利益輸送風險
近年來,關聯交易引發風險暴露的情況不斷顯現,通過隱匿關聯關系、設計復雜交易結構、利用子公司違規提供資金等方式規避監管、套取利益等問題時有發生,甚至引發重大風險。為此,2022年1月,銀保監會在《商業銀行與內部人和股東關聯交易管理辦法》的基礎上,發布《銀行保險機構關聯交易管理辦法》(銀保監會2022年第1號令),以加強關聯交易監管,防范利益輸送風險。
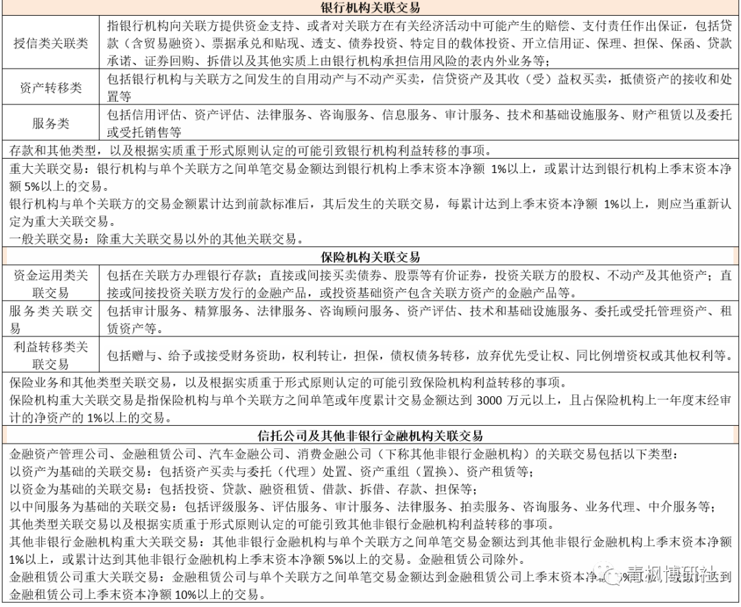
(一)何為關聯方?
銀行保險機構的關聯方,是指與銀行保險機構存在一方控制另一方,或對另一方施加重大影響,以及與銀行保險機構同受一方控制或重大影響的自然人、法人或非法人組織。《銀行保險機構關聯交易管理辦法》采取直接認定和實質重于形式認定相結合的方式,界定了關聯方范圍,層層穿透認定關聯方。具體看,一方面根據重要性和風險大小,對關鍵關聯方采取直接認定方式,主要股東向上穿透至控股股東、實控人,向下穿透至其控制的法人;另一方面,將子公司納入關聯方(防范借道子公司進行利益輸送風險),將有關聯關系的商業銀行納入關聯方(防范大股東通過隱性持股多家銀行股份,套取銀行資金的風險)。
同時,銀保監會或其派出機構可以根據實質重于形式和穿透的原則,認定可能導致銀行保險機構利益轉移的自然人、法人或非法人組織為關聯方。


(二)何為關聯交易?
銀行保險機構關聯交易是指銀行保險機構與關聯方之間發生的利益轉移事項,應當按照實質重于形式和穿透原則,識別、認定、管理關聯交易及計算關聯交易金額,銀保監會可以根據銀行保險機構的公司治理狀況、關聯交易風險狀況、機構類型特點等對銀行保險機構適用的關聯交易監管比例進行設定或調整。

(三)一些禁止性規定
1、銀行保險機構不得通過掩蓋關聯關系、拆分交易等各種隱蔽方式規避重大關聯交易審批或監管要求,不得利用各種嵌套交易拉長融資鏈條、模糊業務實質、規避監管規定,不得為股東及其關聯方違規融資、騰挪資產、空轉套利、隱匿風險等。
2、銀行機構不得直接通過或借道同業、理財、表外等業務,突破比例限制或違反規定向關聯方提供資金;不得接受本行的股權作為質押提供授信;不得為關聯方的融資行為提供擔保(含等同于擔保的或有事項),但關聯方以銀行存單、國債提供足額反擔保的除外;向關聯方提供授信發生損失的,自發現損失之日起二年內不得再向該關聯方提供授信,但為減少該授信的損失,經銀行機構董事會批準的除外。
3、保險機構不得借道不動產項目、非保險子公司、信托計劃、資管產品投資,或其他通道、嵌套方式等變相突破監管限制,為關聯方違規提供融資。
4、金融資產管理公司不得與關聯方開展無擔保的以資金為基礎的關聯交易(同業拆借、股東流動性支持以及金融監管機構另有規定的除外)。非金融子公司負債依存度不得超過30%,確有必要救助的,原則上不得超過70%,并于作出救助決定后3個工作日內向董事會、監事會和銀保監會報告。
金融資產管理公司及其子公司將自身形成的不良資產在集團內部轉讓的,應當由集團母公司董事會審批,金融子公司按規定批量轉讓的除外。
5、金融租賃公司與關聯方開展以資產、資金為基礎的關聯交易發生損失的,自發現損失之日起二年內不得與該關聯方新增以資產、資金為基礎的關聯交易。但為減少損失,經金融租賃公司董事會批準的除外。
6、信托公司開展固有業務,不得向關聯方融出資金或轉移財產,不得為關聯方提供擔保;開展結構化信托業務不得以利益相關人作為劣后受益人,利益相關人包括但不限于信托公司及其全體員工、信托公司股東等;管理集合資金信托計劃,不得將信托資金直接或間接運用于信托公司的股東及其關聯方,但信托資金全部來源于股東或其關聯方的除外。
7、公司治理監管評估結果為E級的銀行保險機構,不得開展授信類、資金運用類、以資金為基礎的關聯交易。經銀保監會或其派出機構認可的除外。
(四)其它規定
1、銀行保險機構董事會應當設立關聯交易控制委員會,負責關聯交易管理、審查和風險控制。關聯交易控制委員會由三名以上董事組成,由獨立董事擔任負責人。關聯交易控制委員會應重點關注關聯交易的合規性、公允性和必要性。
2、銀行保險機構應當在管理層面設立跨部門的關聯交易管理辦公室,成員應當包括合規、業務、風控、財務等相關部門人員。
董事會對關聯交易管理承擔最終責任,關聯交易控制委員會、涉及業務部門、風險審批及合規審查的部門負責人對關聯交易的合規性承擔相應責任。
3、銀行保險機構應當建立關聯方信息檔案,確定重要分行、分公司標準或名單,明確具有大額授信、資產轉移、保險資金運用等核心業務審批或決策權的人員范圍。
4、銀行保險機構董事、監事、高級管理人員及具有大額授信、資產轉移、保險資金運用等核心業務審批或決策權的人員,應當自任職之日起15個工作日內,按本辦法有關規定向銀行保險機構報告其關聯方情況。
5、一般關聯交易按照公司內部管理制度和授權程序審查,報關聯交易控制委員會備案。重大關聯交易經由關聯交易控制委員會審查后,提交董事會批準。董事會會議所作決議須經非關聯董事2/3以上通過。出席董事會會議的非關聯董事人數不足三人的,應當提交股東(大)會審議。
6、銀行保險機構與同一關聯方之間長期持續發生的,需要反復簽訂交易協議的提供服務類、保險業務類及其他經銀保監會認可的關聯交易,可以簽訂統一交易協議,協議期限一般不超過三年。
七、強化公司治理的進一步討論
(一)公司治理是金融機構監管的重點,股權治理與關聯交易又是公司治理的基礎和重要組成部分,特別是近年來股權治理和關聯交易等詞匯頻繁出現在各類政策文件以及官方材料中,表明監管部門對此特別重視。實際上,從近年出險的中小金融機構事件中來看(如明天系實際控制的包商銀行以及明天系旗下的9家金融機構被接管等),股權與公司治理是根本原因(大多與股東濫用權力有關)。
(二)目前來看在公司治理層面,“實質重于形式”以及“穿透”已經成為兩大原則,這一點需要明確,意味著監管部門的自由裁量權實際上大很多,而金融機構及其股東、關聯方能夠規避的空間非常小。例如,監管機構可以派員列席銀行保險機構股東大會、董事會、監事會等會議,銀行保險機構應當至少提前三個工作日通知監管機構。銀行保險機構應當將股東大會、董事會和監事會的會議紀錄和決議等文件及時報送監管機構。
(三)目前公司治理嵌入黨的治理是加強黨對金融工作領導的根本性要求,其基本精髓主要體現為兩個,一是“三重一大”事項前置,二是民主集中制,即“三重一大”事項在董事會之前必須通過黨委決議,二是將黨委會議的民主集中制嵌入到公司治理中,避免股東濫用權力以及內部人控制。
(四)監管部門主要通過采取限制市場準入、并購重組、引入戰略投資者、責令轉讓股權、限制股東權利等方式,推動問題整改。穩妥開展高風險機構違規股東股權清理,有序清退問題股東,大幅壓降股東占款,借助司法力量重點打擊惡意掏空銀行的違法股東,對違規持股情節嚴重且拒不整改的股東實施信用懲戒,倒逼整改落實。其中,2020年以來,銀保監會開展銀行保險機構股權和關聯交易專項整治工作,并分三批次向社會公開了66名重大違法違規股東。
注:文章為作者獨立觀點,不代表資產界立場。
題圖來自 Pexels,基于 CC0 協議
本文由“任博宏觀倫道”投稿資產界,并經資產界編輯發布。版權歸原作者所有,未經授權,請勿轉載,謝謝!
原標題: 銀保監會累計披露124名重大違法違規股東

任博宏觀倫道 











